Instance Verification Kit (IVK)
spin lock @ [3111+38+/linux-3.19-rc1/drivers/firewire/core-transaction.c]
Instance Signature: lock
|
The Matching Pair Graph:
|
|
Function Name
|
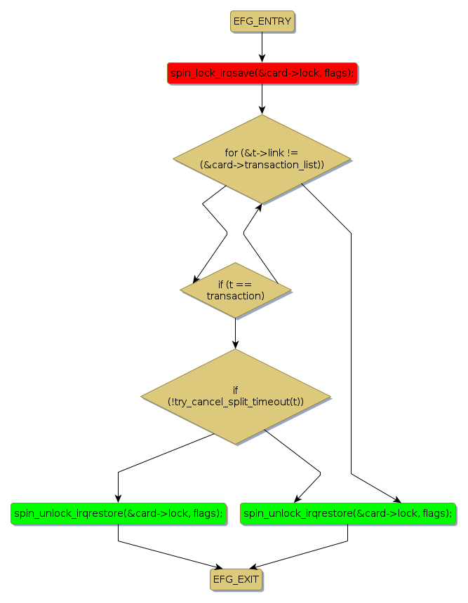
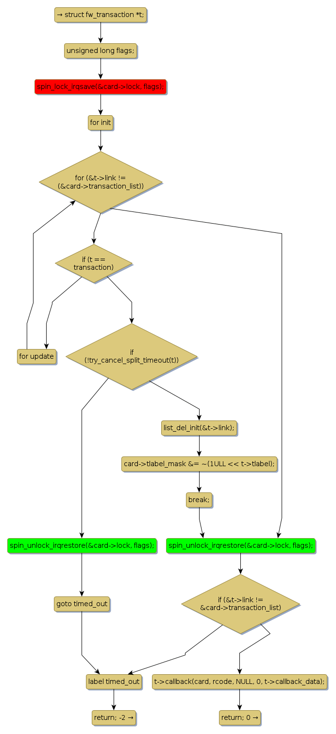
Control Flow Graph (CFG)
|
Events Flow Graph (EFG)
|
Source Correspondence
|
|
close_transaction
|
|
|
[2963+17+/linux-3.19-rc1/drivers/firewire/core-transaction.c]
|